2021年5卷4期
2021, 5(4): 559-560.
doi: 10.1093/ce/zkab044
摘要:
2021, 5(4): 561-582.
doi: 10.1093/ce/zkab023
摘要:
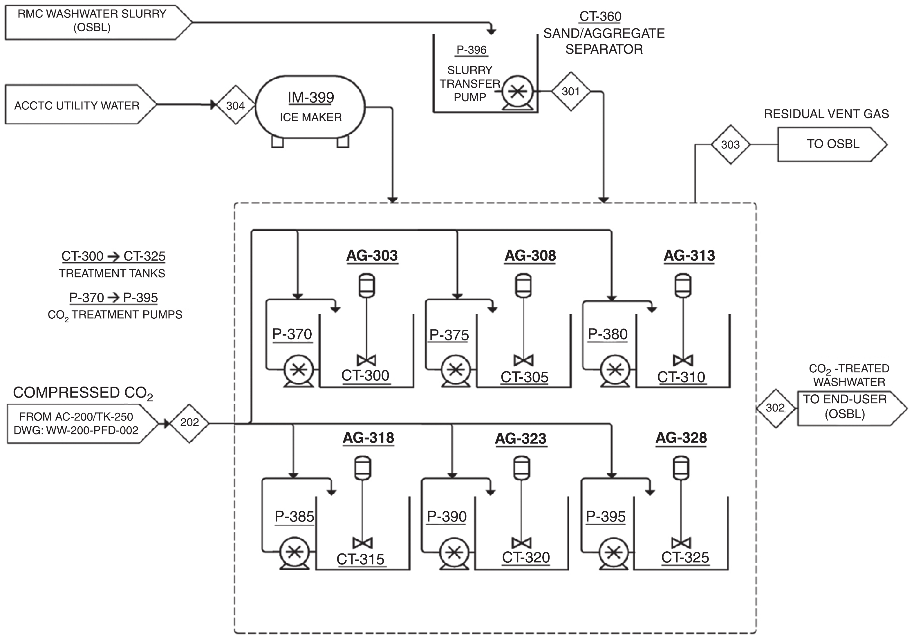
清洗水是作为预拌混凝土生产过程中的废物流而产生的。在实践中,在与这种水的化学过程和性质相关的不利材料性能的影响下,清洗水作为混合水的再利用受到了限制;随着悬浮物含量的增加和时间的延长,这种影响将会加剧。然而,如果可以降低其变化性,则可利用悬浮固体的胶凝特性,将这种废料用作混凝土的有益添加剂。稳定这种材料的一种方法是运用CO2处理,添加的CO2通过与水泥颗粒中的钙发生反应而矿化,形成了一种碳酸钙涂层,防止水泥进一步水合,使材料变得稳定可测。这种方法已被证明可以缓解设定加速度和抗压强度不一致的问题。作为NRG COSIA Carbon XPRIZE参赛项目的一部分,一种CO2处理方法在阿尔伯塔省卡尔加里(Calgary, Alberta)的某一场地中进行了测试。用于处理的浆液由当地混凝土厂提供,密度为1.15。每次处理的模拟清洗水用量为1000 L,平均矿化40 kg CO2。该系统运行1600 h经历了127个处理循环,一共转化了14.5 t CO2,平均矿化效率为80%。处理后的浆液作为添加剂可用于300个批次以上混凝土,使混凝土满足新特性和凝结时间的必要要求,同时获得了其强度效益。用处理过的浆液代替5%和10%的配料水(9.4和18.8 kg浆液/m3混凝土),与参考值相比,强度效益分别为3%和6%。该技术于2021年4月被选为NRG COSIA Carbon XPRIZE大赛(分组B:天然气)的优胜项目。
清洗水是作为预拌混凝土生产过程中的废物流而产生的。在实践中,在与这种水的化学过程和性质相关的不利材料性能的影响下,清洗水作为混合水的再利用受到了限制;随着悬浮物含量的增加和时间的延长,这种影响将会加剧。然而,如果可以降低其变化性,则可利用悬浮固体的胶凝特性,将这种废料用作混凝土的有益添加剂。稳定这种材料的一种方法是运用CO2处理,添加的CO2通过与水泥颗粒中的钙发生反应而矿化,形成了一种碳酸钙涂层,防止水泥进一步水合,使材料变得稳定可测。这种方法已被证明可以缓解设定加速度和抗压强度不一致的问题。作为NRG COSIA Carbon XPRIZE参赛项目的一部分,一种CO2处理方法在阿尔伯塔省卡尔加里(Calgary, Alberta)的某一场地中进行了测试。用于处理的浆液由当地混凝土厂提供,密度为1.15。每次处理的模拟清洗水用量为1000 L,平均矿化40 kg CO2。该系统运行1600 h经历了127个处理循环,一共转化了14.5 t CO2,平均矿化效率为80%。处理后的浆液作为添加剂可用于300个批次以上混凝土,使混凝土满足新特性和凝结时间的必要要求,同时获得了其强度效益。用处理过的浆液代替5%和10%的配料水(9.4和18.8 kg浆液/m3混凝土),与参考值相比,强度效益分别为3%和6%。该技术于2021年4月被选为NRG COSIA Carbon XPRIZE大赛(分组B:天然气)的优胜项目。
2021, 5(4): 594-605.
doi: 10.1093/ce/zkab039
摘要:
早期阶段技术的生命周期评估(life cycle assessments,LCA)有助于为排放的决定因素提供有价值的洞见,也有助于推进减排机会的优先研究。尽管LCA评估具有上述潜在价值,我们仍需进一步研究LCA以处理不断攀升的不确定性、数据缺口及早期数据的保密性问题。本研究讨论了NRG COSIA Carbon XPRIZE决赛中参赛技术的生命周期碳足迹。NRG COSIA Carbon XPRIZE竞赛奖金高达2000万美元,要求参赛团队使用统一的部署条件、边界及假设方法,并以小型工业试验的规模演示如何将二氧化碳转化为有价值的产品。该竞赛使我们能够在评估不同早期技术的同时探索LCA的使用及改进。本文共评估了两种转化途径的碳排放强度:(i)二氧化碳矿化及(ii)二氧化碳催化转化(涵盖热化学、电化学、光催化及混合过程)。本文对各参赛团队的数据进行了汇总,重点标出了试点中各工业生命周期阶段所展示的排放强度范围。此外,本文还展望了未来,演示了可使参赛团队相较于现有流程能够避免碳排放的渐进性技术与部署条件(即相对于可比产品的参考生产途径的碳排放更少)。最后,本文对不同团队、不同转化途径及产品进行了评估,并从生命周期的角度概括了下一个部署阶段碳捕捉与利用技术将要面临的机遇及挑战。
早期阶段技术的生命周期评估(life cycle assessments,LCA)有助于为排放的决定因素提供有价值的洞见,也有助于推进减排机会的优先研究。尽管LCA评估具有上述潜在价值,我们仍需进一步研究LCA以处理不断攀升的不确定性、数据缺口及早期数据的保密性问题。本研究讨论了NRG COSIA Carbon XPRIZE决赛中参赛技术的生命周期碳足迹。NRG COSIA Carbon XPRIZE竞赛奖金高达2000万美元,要求参赛团队使用统一的部署条件、边界及假设方法,并以小型工业试验的规模演示如何将二氧化碳转化为有价值的产品。该竞赛使我们能够在评估不同早期技术的同时探索LCA的使用及改进。本文共评估了两种转化途径的碳排放强度:(i)二氧化碳矿化及(ii)二氧化碳催化转化(涵盖热化学、电化学、光催化及混合过程)。本文对各参赛团队的数据进行了汇总,重点标出了试点中各工业生命周期阶段所展示的排放强度范围。此外,本文还展望了未来,演示了可使参赛团队相较于现有流程能够避免碳排放的渐进性技术与部署条件(即相对于可比产品的参考生产途径的碳排放更少)。最后,本文对不同团队、不同转化途径及产品进行了评估,并从生命周期的角度概括了下一个部署阶段碳捕捉与利用技术将要面临的机遇及挑战。
2021, 5(4): 647-655.
doi: 10.1093/ce/zkab035
摘要:
我国已建成煤间接液化装置产能约800万t/a,碳排放规模约6000万t/a以上,在碳中和背景下,煤间接液化面临着巨大的碳减排压力。本文研究了我国煤间接液化实现碳中和的路径,构建了碳中和煤间接液化系统,通过引入绿氢和CCS,大幅降低了煤气化变换过程中碳排放量;使用碳中性的生物质替代部分煤炭进行共气化和燃烧,实现了煤间接液化碳中和。以百万吨级碳中和煤间接液化系统为例,对煤间接液化过程不同碳减排路径进行计算和成本分析,结果表明目前采用生物质替代碳减排成本较低(31—125元/tCO2),而绿氢替代碳减排成本较高(84—422元/tCO2),CCS碳减排成本适中(96—148元/tCO2),不同路径各有优缺点,可以综合使用。深入调研和总结了碳中和煤间接液化系统关键技术进展及存在的问题,并提出了下一步攻关技术方向。本文提出的煤间接液化系统碳减排路径,可实现化石能源与可再生能源融合发展,助力高碳煤化工产业实现碳达峰、碳中和目标。
我国已建成煤间接液化装置产能约800万t/a,碳排放规模约6000万t/a以上,在碳中和背景下,煤间接液化面临着巨大的碳减排压力。本文研究了我国煤间接液化实现碳中和的路径,构建了碳中和煤间接液化系统,通过引入绿氢和CCS,大幅降低了煤气化变换过程中碳排放量;使用碳中性的生物质替代部分煤炭进行共气化和燃烧,实现了煤间接液化碳中和。以百万吨级碳中和煤间接液化系统为例,对煤间接液化过程不同碳减排路径进行计算和成本分析,结果表明目前采用生物质替代碳减排成本较低(31—125元/tCO2),而绿氢替代碳减排成本较高(84—422元/tCO2),CCS碳减排成本适中(96—148元/tCO2),不同路径各有优缺点,可以综合使用。深入调研和总结了碳中和煤间接液化系统关键技术进展及存在的问题,并提出了下一步攻关技术方向。本文提出的煤间接液化系统碳减排路径,可实现化石能源与可再生能源融合发展,助力高碳煤化工产业实现碳达峰、碳中和目标。
2021, 5(4): 656-673.
doi: 10.1093/ce/zkab037
摘要:
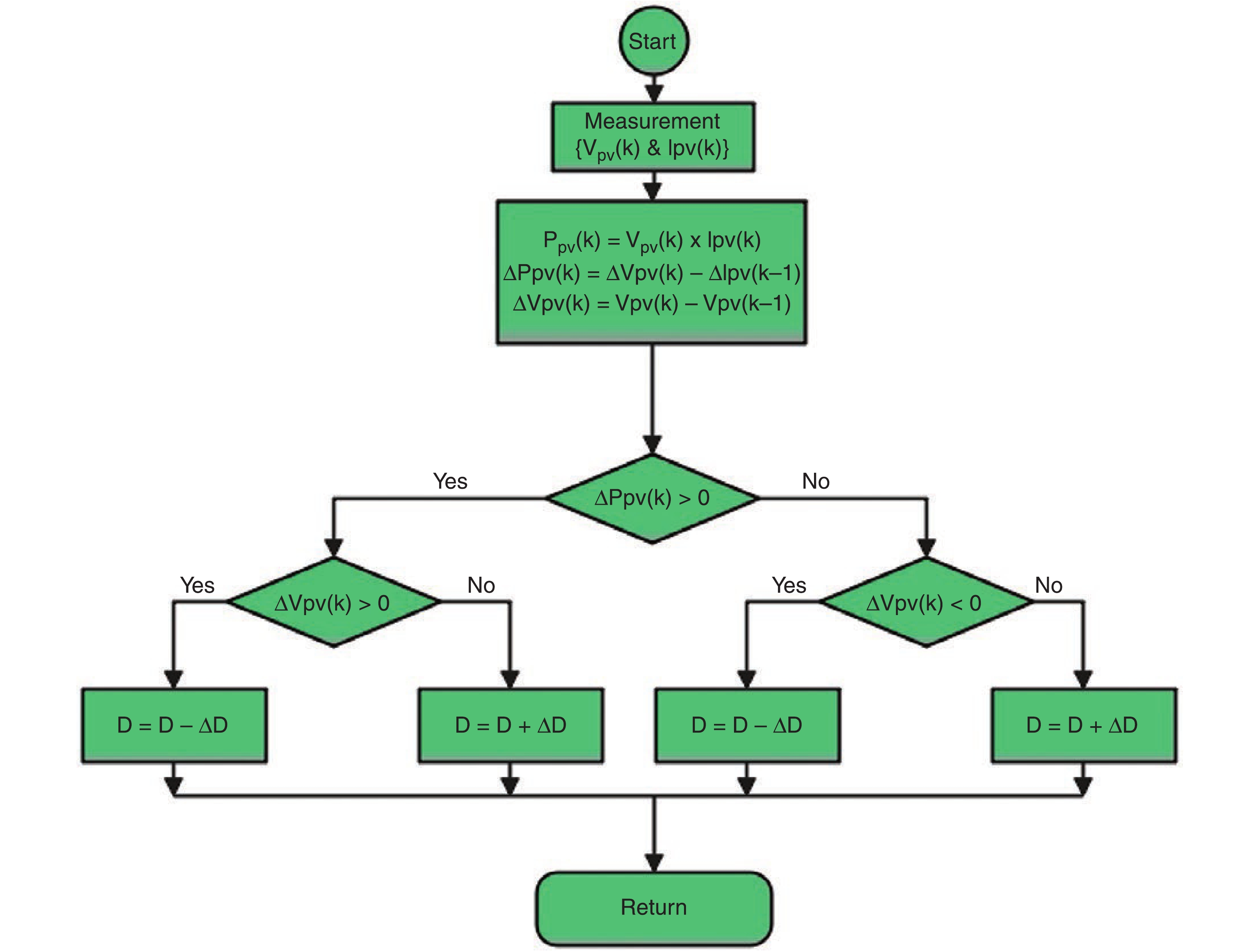
本文分析了用于太阳能光伏(SPV)并网逆变器发电系统的高增益升压变换器(MGBC)的性能。基于电容电感电容(CLC)的MGBC可将SPV系统输出电压提升至所需水平。升压变换器(BC)的升压幅度/升压水平由CLC芯数决定。本文比较了建议MGBC与各种传统BC的升压因数及元件个数,从而提出了一种混合模糊逻辑-扰动观察最大功率点跟踪器(HFL-P&O MPPT),该HFL-P&O MPPT可用于监测SPV系统的Pmax(最大功率)。此外,本文还比较分析了建议MPPT与传统P&O及基于模糊逻辑(FLB)的MPPT在基于CLC的MGBC上的应用,包括升压时间、电压纹波率(%)、稳态时间及升压因数。本文用MATLAB/Simulink工具分析了开发模型在不同辐照度下的输出特征。MPPT仿真结果表明MPP振荡最小时建议MPPT 0.015 s的升压时间明显优于传统MPPT及FLB-MPPT。建议CLC-MGBC升压因数颇高,为4。由传统逆变器将SPV功率注入电网,再用锁相环系统进行同步切换。逆变器输出电流的总谐波失真为1.66%,在IEEE标准容许范围内。
本文分析了用于太阳能光伏(SPV)并网逆变器发电系统的高增益升压变换器(MGBC)的性能。基于电容电感电容(CLC)的MGBC可将SPV系统输出电压提升至所需水平。升压变换器(BC)的升压幅度/升压水平由CLC芯数决定。本文比较了建议MGBC与各种传统BC的升压因数及元件个数,从而提出了一种混合模糊逻辑-扰动观察最大功率点跟踪器(HFL-P&O MPPT),该HFL-P&O MPPT可用于监测SPV系统的Pmax(最大功率)。此外,本文还比较分析了建议MPPT与传统P&O及基于模糊逻辑(FLB)的MPPT在基于CLC的MGBC上的应用,包括升压时间、电压纹波率(%)、稳态时间及升压因数。本文用MATLAB/Simulink工具分析了开发模型在不同辐照度下的输出特征。MPPT仿真结果表明MPP振荡最小时建议MPPT 0.015 s的升压时间明显优于传统MPPT及FLB-MPPT。建议CLC-MGBC升压因数颇高,为4。由传统逆变器将SPV功率注入电网,再用锁相环系统进行同步切换。逆变器输出电流的总谐波失真为1.66%,在IEEE标准容许范围内。
2021, 5(4): 674-690.
doi: 10.1093/ce/zkab040
摘要:
有机朗肯循环(ORC)可与线性菲涅耳反射器(LFR)耦合用于利用低品位热源。本文介绍了在西班牙阿尔马特雷特(Almatret, Spain)气候条件下对小型LFR-ORC发电系统的研究工作。文中利用热力学方程建立了数学模型,并进行了仿真模拟,用以对LFR系统的光学性能和ORC系统的热学性能进行评价。在太阳能镜场中使用的传热流体(HTF)为Therminol-62,而在ORC发电系统中的工质则是NOVECTM 649。该LFR系统集成了配备双罐系统的蓄热装置单元,并通过换热器存储太阳辐射热能。在下午1:00的日间峰值运行时段中,LFR系统集热器的输出热量为108 kW,热损失为7.872 kW。在特定设计工况下,ORC透平的机械输出功率为7.296 kW,双罐蓄热系统可在日落后为发电站增加4 h的运行时间。
有机朗肯循环(ORC)可与线性菲涅耳反射器(LFR)耦合用于利用低品位热源。本文介绍了在西班牙阿尔马特雷特(Almatret, Spain)气候条件下对小型LFR-ORC发电系统的研究工作。文中利用热力学方程建立了数学模型,并进行了仿真模拟,用以对LFR系统的光学性能和ORC系统的热学性能进行评价。在太阳能镜场中使用的传热流体(HTF)为Therminol-62,而在ORC发电系统中的工质则是NOVECTM 649。该LFR系统集成了配备双罐系统的蓄热装置单元,并通过换热器存储太阳辐射热能。在下午1:00的日间峰值运行时段中,LFR系统集热器的输出热量为108 kW,热损失为7.872 kW。在特定设计工况下,ORC透平的机械输出功率为7.296 kW,双罐蓄热系统可在日落后为发电站增加4 h的运行时间。
2021, 5(4): 691-705.
doi: 10.1093/ce/zkab042
摘要:
尼泊尔(Nepal)偏远地区的电力问题突出,配电覆盖范围有限,甚至无法获得电力供应。对任何一个发展中国家而言,如何解决偏远地区的供电问题是一项首要挑战。本研究旨在设计和提出一个低成本且可靠的电气化模型,考虑去中心化可再生能源系统和电网扩展,提出优化电力解决方案。本文基于生命周期成本(LCC)和经济距离限制(EDL),对不同电气方案进行了建模和分析,并比较了各能源系统在不同负荷条件下的表现,从而选择更优化的方案。本文还就可利用资源提出了一个能源系统选择框架。该框架比较了电网扩展方案与孤立的可再生能源供电系统,以确保配电范围覆盖到目标区域。此外,也考虑通过主要依靠可再生能源的离网发电设备提供备用电源,保证对研究区域持续供电。本文还仔细检查了所提出的不同离网和混合配置的可行性并就其技术经济性进行了评估。本文中混合能源系统的商业效用主要是从生命周期、能源成本和多项敏感性分析3个维度进行评估。研究结果表明,降低发电成本可提高电气化渗透率。考虑生命周期成本,扩展电网是在高负荷条件下最经济的方案,而对偏远且人烟稀少的地区,配有柴油发电机作为后备电源的光伏发电是低负荷条件下最经济的方案。
尼泊尔(Nepal)偏远地区的电力问题突出,配电覆盖范围有限,甚至无法获得电力供应。对任何一个发展中国家而言,如何解决偏远地区的供电问题是一项首要挑战。本研究旨在设计和提出一个低成本且可靠的电气化模型,考虑去中心化可再生能源系统和电网扩展,提出优化电力解决方案。本文基于生命周期成本(LCC)和经济距离限制(EDL),对不同电气方案进行了建模和分析,并比较了各能源系统在不同负荷条件下的表现,从而选择更优化的方案。本文还就可利用资源提出了一个能源系统选择框架。该框架比较了电网扩展方案与孤立的可再生能源供电系统,以确保配电范围覆盖到目标区域。此外,也考虑通过主要依靠可再生能源的离网发电设备提供备用电源,保证对研究区域持续供电。本文还仔细检查了所提出的不同离网和混合配置的可行性并就其技术经济性进行了评估。本文中混合能源系统的商业效用主要是从生命周期、能源成本和多项敏感性分析3个维度进行评估。研究结果表明,降低发电成本可提高电气化渗透率。考虑生命周期成本,扩展电网是在高负荷条件下最经济的方案,而对偏远且人烟稀少的地区,配有柴油发电机作为后备电源的光伏发电是低负荷条件下最经济的方案。
2021, 5(4): 706-714.
doi: 10.1093/ce/zkab043
摘要:
本文介绍了在引入可再生能源的情况下于小规模的(网外)发电系统中进行氢气储能的目标、优势、系统组成、运行模式和预计结果。假定研究对象是一座偏远岛屿上的一套小规模发电系统,该发电系统由光伏发电装置、蓄电池、制氢系统、储罐和燃料电池构成,其产生的所有电力都来源于可再生能源(不使用需要化石燃料的柴油发电机)。以蓄电池和燃料电池的设备容量、运行方式为参数,研究了可以使总建造成本达到最低的具体条件。结果表明,富余倍率和氢气储能方案的采用可以降低建造成本。增加了氢气储能装置后的初始成本约为单独使用蓄电池方案的70%。这样的系统具有较好的成本效益,有助于日本今后在能源方面实现自给自足。
本文介绍了在引入可再生能源的情况下于小规模的(网外)发电系统中进行氢气储能的目标、优势、系统组成、运行模式和预计结果。假定研究对象是一座偏远岛屿上的一套小规模发电系统,该发电系统由光伏发电装置、蓄电池、制氢系统、储罐和燃料电池构成,其产生的所有电力都来源于可再生能源(不使用需要化石燃料的柴油发电机)。以蓄电池和燃料电池的设备容量、运行方式为参数,研究了可以使总建造成本达到最低的具体条件。结果表明,富余倍率和氢气储能方案的采用可以降低建造成本。增加了氢气储能装置后的初始成本约为单独使用蓄电池方案的70%。这样的系统具有较好的成本效益,有助于日本今后在能源方面实现自给自足。
2021, 5(4): 715-731.
doi: 10.1093/ce/zkab041
摘要:
使用可再生能源是摆脱对化石燃料依赖的选择之一,但可再生能源的不确定性特征限制了其显著增长。将风能与太阳能结合起来作为能量源使用,不失为一种很好的解决方案。因此,本文旨在创建一种风力发电系统与光伏电池相结合的模型,以研究其供电能力。本文用真实的太阳辐照度数据及风能数据来确定发电量。对光伏电池进行建模时,需考虑环境温度对发电量的影响。为全方位概述所研究的系统,本文考虑了不同的应用场景。评估各种应用场景时,本文根据其发电量确定了两大经济参数,即既定场景下柴油发电机支持的风力、太阳能系统。
使用可再生能源是摆脱对化石燃料依赖的选择之一,但可再生能源的不确定性特征限制了其显著增长。将风能与太阳能结合起来作为能量源使用,不失为一种很好的解决方案。因此,本文旨在创建一种风力发电系统与光伏电池相结合的模型,以研究其供电能力。本文用真实的太阳辐照度数据及风能数据来确定发电量。对光伏电池进行建模时,需考虑环境温度对发电量的影响。为全方位概述所研究的系统,本文考虑了不同的应用场景。评估各种应用场景时,本文根据其发电量确定了两大经济参数,即既定场景下柴油发电机支持的风力、太阳能系统。
2021, 5(4): 732-741.
doi: 10.1093/ce/zkab045
摘要:
煤直接液化残渣萃余物(以下简称萃余物) 作为气化原料有重要的经济价值。然而,萃余物高灰高铁的特性不仅增加了对耐火材料侵蚀的风险,还会影响气化炉的长周期稳定运行。本工作采用回转抗渣炉在模拟气化气氛条件下开展了煤掺混萃余物(质量百分含量为80%的煤和20%的萃余物)煤灰熔渣对高铬耐火砖和碳化硅 (SiC) 的侵蚀实验。实验结果表明,在相同温度下,侵蚀后倒出渣的黏度要高于初始灰样的黏度,该结果表明,为确保气化炉顺利排渣,建议以倒出渣的黏温关系作为确定气化操作窗口熔渣的参考。对于高铬耐火砖,熔渣中的铁氧化物会与耐火砖基质中的三氧化二铬 (Cr2O3) 发生反应;由于未发现骨料被破坏的情况,因此熔渣对耐火砖基质结构的破坏是造成高铬耐火砖侵蚀的关键因素。在裸露的碳化硅砖中发现了单质铁的存在,这表明熔渣中的铁氧化物与碳化硅发生反应生成了单质铁和二氧化硅 (SiO2)。熔渣对碳化硅砖的侵蚀主要取决于氧化铝 (Al2O3) 颗粒的溶解,以及熔渣中的铁氧化物与碳化硅颗粒之间的反应。因此,煤灰中较高的铁含量对耐火材料的侵蚀有重要影响,对于在煤中掺混萃余物用作气化工艺原料来说,将来还需要开展更多的研究工作。
煤直接液化残渣萃余物(以下简称萃余物) 作为气化原料有重要的经济价值。然而,萃余物高灰高铁的特性不仅增加了对耐火材料侵蚀的风险,还会影响气化炉的长周期稳定运行。本工作采用回转抗渣炉在模拟气化气氛条件下开展了煤掺混萃余物(质量百分含量为80%的煤和20%的萃余物)煤灰熔渣对高铬耐火砖和碳化硅 (SiC) 的侵蚀实验。实验结果表明,在相同温度下,侵蚀后倒出渣的黏度要高于初始灰样的黏度,该结果表明,为确保气化炉顺利排渣,建议以倒出渣的黏温关系作为确定气化操作窗口熔渣的参考。对于高铬耐火砖,熔渣中的铁氧化物会与耐火砖基质中的三氧化二铬 (Cr2O3) 发生反应;由于未发现骨料被破坏的情况,因此熔渣对耐火砖基质结构的破坏是造成高铬耐火砖侵蚀的关键因素。在裸露的碳化硅砖中发现了单质铁的存在,这表明熔渣中的铁氧化物与碳化硅发生反应生成了单质铁和二氧化硅 (SiO2)。熔渣对碳化硅砖的侵蚀主要取决于氧化铝 (Al2O3) 颗粒的溶解,以及熔渣中的铁氧化物与碳化硅颗粒之间的反应。因此,煤灰中较高的铁含量对耐火材料的侵蚀有重要影响,对于在煤中掺混萃余物用作气化工艺原料来说,将来还需要开展更多的研究工作。
2021, 5(4): 742-754.
doi: 10.1093/ce/zkab049
摘要:
相比于传统溶剂法,膜分离技术通过减少能量消耗和投资成本,有望进一步降低电厂烟气中二氧化碳捕集成本。研究表明控制运行条件即可实现这一目标,但仍需要大量性能数据及可靠现场条件支持。中国燃煤电厂采用动态运行模式,烟气成分随发电量的增减而变化。本文首次现场测试了与中国动态运行电厂相结合的膜法燃烧后二氧化碳捕集系统试点,报道了电厂运行负荷为54%—84%时膜技术研究公司(Membrane Technology Research, Inc.,MTR)PolarisTM膜法二氧化碳捕集系统的性能表现,并进行了长达168 h的运行稳定性测试,测试期间电厂运行负荷高达79%,低至55%,平均运行负荷约为55%。研究结果证实了膜法二氧化碳捕集系统可在各种主电厂运行条件下有效运行,也指出了膜法二氧化碳捕集系统走向商业化时应注意的一些问题,如电厂一体化、系统控制及面对寄主电厂突发状况时的抗干扰能力等。
相比于传统溶剂法,膜分离技术通过减少能量消耗和投资成本,有望进一步降低电厂烟气中二氧化碳捕集成本。研究表明控制运行条件即可实现这一目标,但仍需要大量性能数据及可靠现场条件支持。中国燃煤电厂采用动态运行模式,烟气成分随发电量的增减而变化。本文首次现场测试了与中国动态运行电厂相结合的膜法燃烧后二氧化碳捕集系统试点,报道了电厂运行负荷为54%—84%时膜技术研究公司(Membrane Technology Research, Inc.,MTR)PolarisTM膜法二氧化碳捕集系统的性能表现,并进行了长达168 h的运行稳定性测试,测试期间电厂运行负荷高达79%,低至55%,平均运行负荷约为55%。研究结果证实了膜法二氧化碳捕集系统可在各种主电厂运行条件下有效运行,也指出了膜法二氧化碳捕集系统走向商业化时应注意的一些问题,如电厂一体化、系统控制及面对寄主电厂突发状况时的抗干扰能力等。
2021, 5(4): 755-762.
doi: 10.1093/ce/zkab052
摘要:
针对目前输变电工程造价数据预测难的问题,本文提出了一种基于Pearson相关系数-改进粒子群优化(IPSO)-极限学习机(ELM)的方法,即采用Pearson相关系数筛选出主要影响因素作为ELM模型的输入自变量,同时采用一种基于分层递阶编码方法的IPSO算法来优化ELM的隐藏层节点数、输入权重和偏置,从而建立一种基于Pearson相关系数-IPSO-ELM算法的输变电工程造价数据预测模型。算例分析结果表明,本文方法的预测精度高于其他算法,从而验证了本文模型的有效性。
针对目前输变电工程造价数据预测难的问题,本文提出了一种基于Pearson相关系数-改进粒子群优化(IPSO)-极限学习机(ELM)的方法,即采用Pearson相关系数筛选出主要影响因素作为ELM模型的输入自变量,同时采用一种基于分层递阶编码方法的IPSO算法来优化ELM的隐藏层节点数、输入权重和偏置,从而建立一种基于Pearson相关系数-IPSO-ELM算法的输变电工程造价数据预测模型。算例分析结果表明,本文方法的预测精度高于其他算法,从而验证了本文模型的有效性。
2021, 5(4): 583-593.
doi: 10.1093/ce/zkab027
摘要:
NRG加拿大油砂产业创新联盟(Canada’s Oil Sands Innovation Alliance,COSIA)Carbon XPRIZE竞赛技术评分环节需要一种经济评估方法,以评估将排放的二氧化碳转化为产品所创造的价值。纵观整场竞赛,所有参赛团队所消耗和生产的材料共58种。每种材料的价格及市场规模应该被标准化,以确保对所有参赛团队评估的一致性。标准数据集(Standards Data Set, SDS)被创建并被作为竞赛中经济数据的标准数据库。本文阐述了SDS基本原理及每种材料的研究方法。最后,本文用SDS法为所有材料定义了可信材料。对于缺乏可信、公开且可用市场数据的材料,需要定制专门的研究及方法。对于价值及市场规模难以定义的材料,本文以混凝土和水泥、混凝土掺和料及合成气为例,重点研究了为此类材料创建可信价值及市场规模的方法。
NRG加拿大油砂产业创新联盟(Canada’s Oil Sands Innovation Alliance,COSIA)Carbon XPRIZE竞赛技术评分环节需要一种经济评估方法,以评估将排放的二氧化碳转化为产品所创造的价值。纵观整场竞赛,所有参赛团队所消耗和生产的材料共58种。每种材料的价格及市场规模应该被标准化,以确保对所有参赛团队评估的一致性。标准数据集(Standards Data Set, SDS)被创建并被作为竞赛中经济数据的标准数据库。本文阐述了SDS基本原理及每种材料的研究方法。最后,本文用SDS法为所有材料定义了可信材料。对于缺乏可信、公开且可用市场数据的材料,需要定制专门的研究及方法。对于价值及市场规模难以定义的材料,本文以混凝土和水泥、混凝土掺和料及合成气为例,重点研究了为此类材料创建可信价值及市场规模的方法。
2021, 5(4): 606-614.
doi: 10.1093/ce/zkab033
摘要:
新兴技术独立测试及验证是技术商业化过程中至关重要的一环。在碳捕捉与利用(CCU)技术快速发展但现有标准及验证缺席的大背景下,独立验证方法及指南不失为一种极好的获悉新兴市场可信数据的方法。将ISO 14034:2016-环境管理:环境技术验证(ETV)标准用作碳捕捉与利用技术测试验证的基础平台可确保CCU技术性能数据的一致性、高质量、可信度,从而实现技术之间的直接比较并降低决策者在 CCU 创新的潜在投资、未来部署和最终影响方面的风险。用ISO 14034 基本原则评估9项进入NRG COSIA Carbon XPRIZE决赛的参赛团队的CCU技术可确保评估参赛团队所用技术的高质量及一致性,同时亦可满足XPRIZE及竞赛裁判选择优胜团队所需的信息需求。本文所述方法涵盖了根据ISO 14034标准所执行的XPRIZE-具体技术评估及全部认证机构CCU技术评估的验证参数及验证任务,就该方法在评估新型技术上的潜在优势——方法一致性、高质量数据、独立监管、方法灵活性及广泛适用性,以及局限性——技术成熟度及适用性、验证和仪器成本、缺乏针对性提出了独到见解。经整合其他发展指南后达成共识,用ISO 14034标准及原则确保CCU技术-性能评估的一致性及可信性,最终达到降低风险及提高新创项目市场准入门槛的目标。
新兴技术独立测试及验证是技术商业化过程中至关重要的一环。在碳捕捉与利用(CCU)技术快速发展但现有标准及验证缺席的大背景下,独立验证方法及指南不失为一种极好的获悉新兴市场可信数据的方法。将ISO 14034:2016-环境管理:环境技术验证(ETV)标准用作碳捕捉与利用技术测试验证的基础平台可确保CCU技术性能数据的一致性、高质量、可信度,从而实现技术之间的直接比较并降低决策者在 CCU 创新的潜在投资、未来部署和最终影响方面的风险。用ISO 14034 基本原则评估9项进入NRG COSIA Carbon XPRIZE决赛的参赛团队的CCU技术可确保评估参赛团队所用技术的高质量及一致性,同时亦可满足XPRIZE及竞赛裁判选择优胜团队所需的信息需求。本文所述方法涵盖了根据ISO 14034标准所执行的XPRIZE-具体技术评估及全部认证机构CCU技术评估的验证参数及验证任务,就该方法在评估新型技术上的潜在优势——方法一致性、高质量数据、独立监管、方法灵活性及广泛适用性,以及局限性——技术成熟度及适用性、验证和仪器成本、缺乏针对性提出了独到见解。经整合其他发展指南后达成共识,用ISO 14034标准及原则确保CCU技术-性能评估的一致性及可信性,最终达到降低风险及提高新创项目市场准入门槛的目标。
2021, 5(4): 615-624.
doi: 10.1093/ce/zkab034
摘要:
NRG COSIA Carbon XPRIZE竞赛奖金高达2000万美元,该竞赛专注于新型碳捕捉与利用技术的发展及推广。在优胜团队评分及排名标准中,数据可信度位于前列。为保证提交数据的质量,邀请独立第三方认证机构审查各候选技术及数据集。Carbon XPRIZE参赛团队演示了多种二氧化碳利用技术,其技术的成熟度及规模各不相同。经敏感性分析后发现,测量对流程性能参数影响的早期评估影响合适精度仪器的选择。除了确保合适精度外,早期评估还能避免购买最“好”的仪器,从而降低仪器成本,并降低了不确定性。预先做好计划,并遵守良好的工程惯例、测量惯例,或可降低不确定性及系统成本,提高仪器可用性,并优化数据系统。
NRG COSIA Carbon XPRIZE竞赛奖金高达2000万美元,该竞赛专注于新型碳捕捉与利用技术的发展及推广。在优胜团队评分及排名标准中,数据可信度位于前列。为保证提交数据的质量,邀请独立第三方认证机构审查各候选技术及数据集。Carbon XPRIZE参赛团队演示了多种二氧化碳利用技术,其技术的成熟度及规模各不相同。经敏感性分析后发现,测量对流程性能参数影响的早期评估影响合适精度仪器的选择。除了确保合适精度外,早期评估还能避免购买最“好”的仪器,从而降低仪器成本,并降低了不确定性。预先做好计划,并遵守良好的工程惯例、测量惯例,或可降低不确定性及系统成本,提高仪器可用性,并优化数据系统。
2021, 5(4): 625-635.
doi: 10.1093/ce/zkab036
摘要:
CO2可作为低碳烷烃氧化脱氢(CO2-ODH)的弱氧化剂,有利于实现CO2的再利用,满足对烯烃的需求。该反应的核心是催化剂。因为Cr基催化剂具有不同的氧化态和局域电子结构,所以在CO2-ODH反应中具有优异的催化性能,并且备受关注。本文总结了用于CO2-ODH的Cr基催化剂的合成及改性方法,还总结了催化剂的构效关系和反应机理。此外,本文还分析了Cr基催化剂失活的原因,讨论了Cr基催化剂在CO2-ODH工艺中面临的主要挑战,以及未来的发展趋势和前景。
CO2可作为低碳烷烃氧化脱氢(CO2-ODH)的弱氧化剂,有利于实现CO2的再利用,满足对烯烃的需求。该反应的核心是催化剂。因为Cr基催化剂具有不同的氧化态和局域电子结构,所以在CO2-ODH反应中具有优异的催化性能,并且备受关注。本文总结了用于CO2-ODH的Cr基催化剂的合成及改性方法,还总结了催化剂的构效关系和反应机理。此外,本文还分析了Cr基催化剂失活的原因,讨论了Cr基催化剂在CO2-ODH工艺中面临的主要挑战,以及未来的发展趋势和前景。
2021, 5(4): 636-646.
doi: 10.1093/ce/zkab032
摘要:
一个政府间气候变化小组在2018年得出了如下结论:为使全球温度上升不超过1.5 ℃,必须要在2050年前实现温室气体的净零排放。自此已有超过110个国家承诺于2050年前实现碳中和目标,并在国家层面上将氢能确定为实现这一目标的关键。多国政府已承诺投入超过700亿美元进一步推进氢能基础设施与技术的建设和发展,并研究已提出的200多个氢能项目(预计2030年之前完成),投资总额达到了3000亿美元。这些宏伟目标的实现离不开各项战略的紧密配合,从而发展出一套一体化的宏观基础设施系统。本文阐述了目前正处于起步阶段的氢能市场,介绍和定义了一种基于由Mintzberg和Waters提出的应急战略概念的新“协同应急战略”,并通过一种分阶段的微观–介观–宏观架构将这一战略的发展可行性联系了起来。本文还综述了竞争市场先发优势的成功战略性商业案例和当前的跨行业市场机会。
一个政府间气候变化小组在2018年得出了如下结论:为使全球温度上升不超过1.5 ℃,必须要在2050年前实现温室气体的净零排放。自此已有超过110个国家承诺于2050年前实现碳中和目标,并在国家层面上将氢能确定为实现这一目标的关键。多国政府已承诺投入超过700亿美元进一步推进氢能基础设施与技术的建设和发展,并研究已提出的200多个氢能项目(预计2030年之前完成),投资总额达到了3000亿美元。这些宏伟目标的实现离不开各项战略的紧密配合,从而发展出一套一体化的宏观基础设施系统。本文阐述了目前正处于起步阶段的氢能市场,介绍和定义了一种基于由Mintzberg和Waters提出的应急战略概念的新“协同应急战略”,并通过一种分阶段的微观–介观–宏观架构将这一战略的发展可行性联系了起来。本文还综述了竞争市场先发优势的成功战略性商业案例和当前的跨行业市场机会。




扫一扫,关注我们